24直播网讯 北京时间8月16日,中国足协再次开出3张重磅罚单。效力过北京国安的归化国脚李可因为锁喉对手被禁赛4场,罚款4万元人民币。值得注意的是,此前另外一位国脚韦世豪因为报复性踢人,同样被禁赛4场并且罚款4万元人民币。

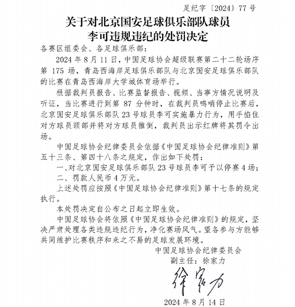
在此前中超第22轮北京国安客战青岛西海岸的比赛,李可在第85分钟失去理智后,上手锁喉赵宏略,险些引发两队球员冲突,主裁向李可出示红牌将他直接罚下,向嘴里骂骂咧咧的赵宏略出示黄牌警告。

尽管李可赛后公开发文道歉,直言这是他职业生涯中第一次吃到红牌,自己会从中吸取教训。国安俱乐部也发布声明,对于李可的不当行为,俱乐部将依据球员合同及俱乐部相关规定进行严肃处罚。但最终,他还是没能逃过中国足协的重磅罚单。

随着李可被禁赛4场,他至少要到10月下旬才能在联赛解禁。本赛季,李可代表国安出场22场,贡献了1球2助。31岁的他,也是中国男足现役国脚。


此外,足协还宣布,长春亚泰的外援祖伊被禁赛3场罚款3万元人民币,武汉三镇的外援恩里克则被追加禁赛3场罚款3万元人民币,2人当时都是出现暴力行为被红牌罚下。足协的处罚决定表示祖伊在实施暴力行为,用脚踩踏恩里克腹部;恩里克也实施了暴力行为,倒地后用脚蹬踏祖伊。最终,足协的罚单也是“各打五十大板”。