恒大公告:更名为“广州足球俱乐部股份有限公司”

来源:24直播网01-22 11:28

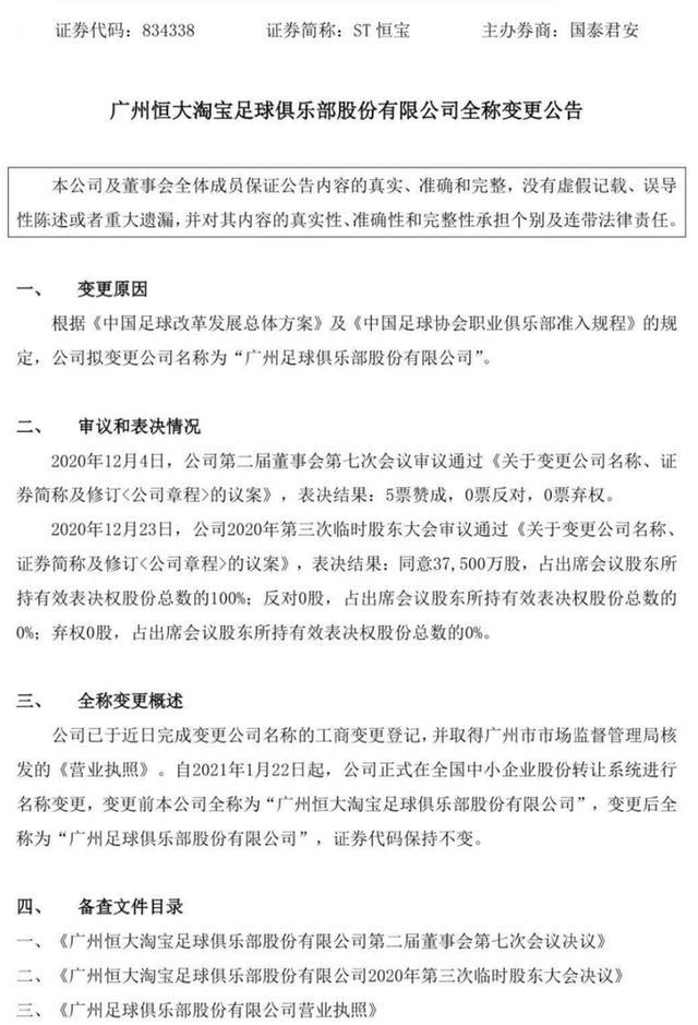
  24直播网1月22日讯 广州恒大足球俱乐部股份有限公司发布全称变更公告,变更公司名称为“广州足球俱乐部股份有限公司”,并已通过工商变更登记。

  中国球队中性名改革正在进行中,虽然此前有律师表示“广州队”这一名称可能不符合规定,不过恒大近日发布公告,称新队名已通过相关审核。

热门球队
顶部

copyright©2024 24直播网