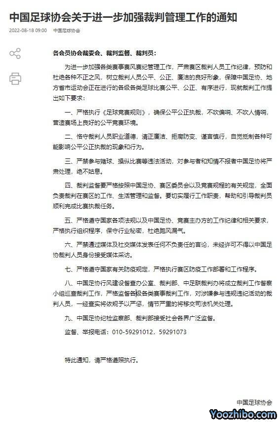
24直播网08月18日讯 今天,中国足协发布了关于进一步加强裁判管理工作的通知,通知内容如下:

各会员协会裁委会、裁判监督、裁判员:
为进一步加强各类赛事赛风赛纪管理工作,严肃赛区裁判人员工作纪律,预防和杜绝各种不正之风,树立裁判人员公平、公正、廉洁的良好形象,保障中国足协、地方省市运动会正在进行的各级各类足球比赛公平、公正、有序进行,现就裁判工作提出如下要求:
一、严格执行《足球竞赛规则》,确保公平公正执裁,不吹偏哨、不吹人情哨,营造赛场上良好的公平竞赛环境。
二、恪守裁判人员职业道德,清正廉洁、拒腐防变、谨言慎行,自觉抵制各种可能影响公平公正执裁的现象和行为。
三、严禁参与赌球、操纵比赛等违法活动,对参与者和知情不报者中国足协将严肃处理,绝不姑息。
四、裁判监督要严格按照中国足协、赛区委员会以及竞赛规程的有关规定,全面负责裁判在赛区的工作、生活管理和监督。要切实履行工作职责,帮助和引导裁判员顺利完成比赛执裁任务。
五、严格遵守国家各项法规以及中国足协、竞赛主办方的工作纪律和相关要求,严格执行组织程序,保守行业秘密,杜绝跑风漏气。
六、严禁通过媒体及社交媒体发表任何不负责任的言论,未经许可不得以中国足协裁判人员身份接受媒体采访。
七、严格遵守国家有关防疫规定,严格执行赛区防疫工作部署和工作程序。
八、中国足协行风建设督查办公室、裁判部、中足联裁判办将成立裁判工作督察小组巡查裁判工作,严格监督各级各类赛事裁判工作,对涉嫌参与违规违纪活动的裁判人员,一经查实将依规予以严惩,情节严重的将移交司法机关处理。
九、中国足协纪检监察部、裁判部接受社会各界广泛监督。