首页
足球直播
篮球直播
热门赛事
足球资讯
篮球资讯
足协:谢晖发表不当言论,禁赛一场、罚款1万元
来源:24直播网
05-12 11:16
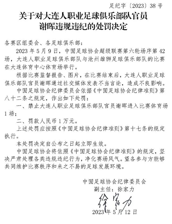
24直播网讯 5月12日,据中国足球协会,关于对大连人职业足球俱乐部队官员谢晖违规违纪的处罚决定:
上一篇 >
浙江队vs上海海港队赛事前瞻分析:上海海港队近期火热联赛六轮不败
下一篇 >
海港2-1青岛 王燊超梅开二度,青岛遭3连败
热门球队
克莱蒙
巴黎圣日耳曼
布雷斯特
摩纳哥
斯特拉斯堡
蒙彼利埃
图卢兹
梅斯
谢菲尔德联
埃弗顿
热刺
热那亚
国际米兰
卡利亚里
尤文图斯
AC米兰
维罗纳
拉齐奥
都灵
罗马
莱切
蒙扎
贝蒂斯
巴塞罗那
瓦伦西亚
塞尔塔
塞维利亚
毕尔巴鄂
皇家马德里
多特蒙德
法兰克福
拜仁慕尼黑
RB莱比锡
美因茨
南特
柏林联合
第戎
顶部